Un riscaldatore acquari elettronico che permette di utilizzare resistenze a bassa tensione per riscaldare acquari e qualsiasi altro liquido; la temperatura è impostata tramite un potenziometro in modo lineare, e viene letta e impostata su un display grafico. La lettura della temperatura è fatta con un sensore integrato, molto preciso e, soprattutto, molto economico.Molto utile soprattutto per piccole vasche Con una piccola modifica è possibile comandare anche dei carichi a tensione di rete (220V). Il progetto è commisurato per una vasca di 20/30 litri. Le caratteristiche principali sono:
Schema elettrico Lo schema elettrico è molto semplice:
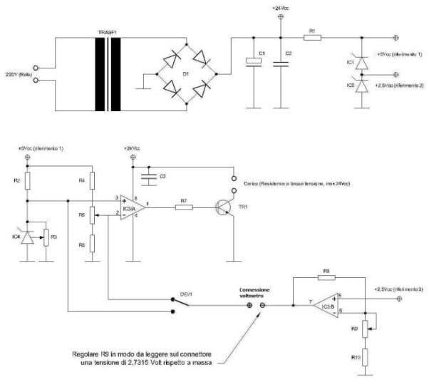
Elenco componenti R1: 2K ¼ W Il cuore del circuito è l’integrato LM135H, un sensore di temperatura integrato che presenta in uscita una tensione variabile direttamente proporzionale alla temperatura esterna; per ogni grado Kelvin la tensione aumenta di 10 mV. La misurazione avviene, appunto, in gradi Kelvin; quindi, a 0°C, l’uscita del sensore è pari a 2.7315 Volt (in quanto 0 °C corrispondono a 273.15 °Kelvin; 273.15°K * 10mV/°K = 2731,5mV = 2,7315V). Il sensore può essere calibrato, tramite il trimmer R3, in modo da diminuire l’errore di lettura; si consideri comunque che l’errore tipico senza calibrazione è inferiore ad 1°C. La tensione in uscita dal sensore viene riportata sull’ingresso non invertente del comparatore IC3/A; sull’ingresso invertente è invece riportata la soglia di temperatura che si vuole raggiungere e mantenere. Il comparatore provvede a comandare l’elemento riscaldante come necessario. Tramite il deviatore DEV1 possiamo andare a leggere il segnale proveniente dal sensore di temperatura (quindi la temperatura corrente) o quello proveniente dal potenziometro R5 (quindi la temperatura impostata). Visto che l’uscita del sensore è in gradi Kelvin, dobbiamo aggiungere uno stadio che converta la lettura in gradi Celsius (o centigradi): questo compito è effettuato dall’operazionale IC3/B, che altro non fa se non dare in uscita una tensione fissa di 2,7315 Volt (corrispondente appunto a 273,15°F, cioè a 0°C), che viene utilizzata come livello di riferimento per la misura della temperatura. Il display può essere esterno, p.e. un multimetro, oppure un millivoltmetro che abbia un ingresso differenziale. Si può anche utilizzare un millivoltmetro con un ingresso singolo con riferimento a massa, ma in questo caso il millivoltmetro deve essere alimentato con una tensione separata da quella utilizzata per il resto del circuito, e la massa del millivoltmetro collegata all’uscita dell’operazionale IC3/B. Oppure (lascio a voi la realizzazione) il contatto centrale del deviatore DEV1 può essere fatto entrare in un circuito operazionale utilizzato in configurazione differenziale, con guadagno unitario, dove l’altro ingresso è fisso a 2,7315 Volt; in questo modo l’uscita dello stadio aggiuntivo è sempre di 2,7315 minore rispetto all’ingresso. Per quanto riguarda l’elemento riscaldante, si possono tranquillamente utilizzare delle resistenze industriali a filo o corazzate, opportunamente dimensionate. Conoscendo la potenza riscaldante che si vuole ottenere in uscita, è facile calcolare il valore di resistenza da utilizzare:
Volendo per esempio realizzare un riscaldatore da 12 Watt alimentato a 24 Volt (quello che ho realizzato io), si ha:
Come elemento riscaldante ho utilizzato due semplicissime resistenze a filo da 100 Ohm l’una in parallelo, di quelle comunemente utilizzate in elettronica, da 10 Watt l’una. Per rendere le due resistenze impermeabili e immergibili, ho preso una provetta in vetro che potesse contenerle comodamente, vi ho inserito le resistenze, l’ho poi riempita fino a 1 cm dall’orlo di olio siliconico (utilizzato comunemente per bagni termostatici) e poi ho sigillato il tutto con silicone acetico. Dal “tappo” di silicone esce il cavo che alimenta le resistenze. Chi non potesse recuperare l’olio siliconico può utilizzare olio minerale o sintetico, verificando che non sia un conduttore elettrico e che non si decomponga al passaggio della corrente. Penso che il normale lubrificante per automobili possa andare bene. Un’altra semplice alternativa è quella di utilizzare una lampadina ad incandescenza, di quelle a bulbo. Utilizzando il circuito sopra e dimensionando opportunamente il trasformatore è possibile arrivare a circa 100 Watt di potenza, con 24 Volt di alimentazione. L’integrato LM358N può essere alimentato con tensioni fino a 32 Volt (ufficialmente, io ho alimentato tali integrati fino a 40 Volt senza problemi…). Il transistor di uscita TR1, un BDX53C, può lavorare con tensioni fino a 100 Volt e correnti continue di 5 A, e può dissipare una potenza massima di 60 Watt. Supponendo di farlo lavorare a pieno carico (5A), in conduzione (saturazione) la potenza dissipata è di circa 4 Watt. Per potenze superiori consiglio di modificare il circuito come segue, in modo da poter comandare direttamente resistenze industriali o riscaldatori da acquariologia a tensione di rete (220 Volt):
Elenco componenti R11: 4K7 ¼ W Il circuito sopra va a sostituire il transistor TR1 di uscita BDX53C, e il capo aperto della resistenza R11 va collegata all’uscita del comparatore IC3/A. Anche la resistenza R7 va eliminata, naturalmente. Con i componenti listati sopra è possibile controllare carichi resistivi fino a 16A, cioè fino a circa 3500 Watt. Per comandare carichi altamente induttivi (p.e. lampade riscaldanti) è meglio sostituire il MOC3020 con il MOC3040, che ha un circuito di rilevazione dello zero della sinusoide. |

Messaggio precedenteLa scelta dell'acquario
Next PostGuida alla costruzione artigianale di un reattore di calcio economico
































































































































